![]() |
| 图5 “两屏三带”生态安全战略格局 |
![]() |
![]() |
![]() |
![]() |
![]() |
![]() |
(上接第四版)
第三节 广泛开展国际合作
坚持共同但有区别的责任原则,积极参与国际谈判,推动建立公平合理的应对气候变化国际制度。加强气候变化领域国际交流和战略政策对话,在科学研究、技术研发和能力建设等方面开展务实合作,推动建立资金、技术转让国际合作平台和管理制度。为发展中国家应对气候变化提供支持和帮助。
第二十二章 加强资源节约和管理
落实节约优先战略,全面实行资源利用总量控制、供需双向调节、差别化管理,大幅度提高能源资源利用效率,提升各类资源保障程度。
第一节 大力推进节能降耗
抑制高耗能产业过快增长,突出抓好工业、建筑、交通、公共机构等领域节能,加强重点用能单位节能管理。强化节能目标责任考核,健全奖惩制度。完善节能法规和标准,制订完善并严格执行主要耗能产品能耗限额和产品能效标准,加强固定资产投资项目节能评估和审查。健全节能市场化机制,加快推行合同能源管理和电力需求侧管理,完善能效标识、节能产品认证和节能产品政府强制采购制度。推广先进节能技术和产品。加强节能能力建设。开展万家企业节能低碳行动,深入推进节能减排全民行动。
第二节 加强水资源节约
实行最严格的水资源管理制度,加强用水总量控制与定额管理,严格水资源保护,加快制定江河流域水量分配方案,加强水权制度建设,建设节水型社会。强化水资源有偿使用,严格水资源费的征收、使用和管理。推进农业节水增效,推广普及管道输水、膜下滴灌等高效节水灌溉技术,新增5000万亩高效节水灌溉面积,支持旱作农业示范基地建设。在保障灌溉面积、灌溉保证率和农民利益的前提下,建立健全工农业用水水权转换机制。加强城市节约用水,提高工业用水效率,促进重点用水行业节水技术改造和居民生活节水。加强水量水质监测能力建设。实施地下水监测工程,严格控制地下水开采。大力推进再生水、矿井水、海水淡化和苦咸水利用。
第三节 节约集约利用土地
坚持最严格的耕地保护制度,划定永久基本农田,建立保护补偿机制,从严控制各类建设占用耕地,落实耕地占补平衡,实行先补后占,确保耕地保有量不减少。实行最严格的节约用地制度,从严控制建设用地总规模。按照节约集约和总量控制的原则,合理确定新增建设用地规模、结构、时序。提高土地保有成本,盘活存量建设用地,加大闲置土地清理处置力度,鼓励深度开发利用地上地下空间。强化土地利用总体规划和年度计划管控,严格用途管制,健全节约土地标准,加强用地节地责任和考核。单位国内生产总值建设用地下降30%。
第四节 加强矿产资源勘查、保护和合理开发
实施地质找矿战略工程,加大勘查力度,实现地质找矿重大突破,形成一批重要矿产资源的战略接续区。建立重要矿产资源储备体系。加强重要优势矿产保护和开采管理,完善矿产资源有偿使用制度,严格执行矿产资源规划分区管理制度,促进矿业权合理设置和勘查开发布局优化。实行矿山最低开采规模标准,推进规模化开采。发展绿色矿业,强化矿产资源节约与综合利用,提高矿产资源开采回采率、选矿回收率和综合利用率。推进矿山地质环境恢复治理和矿区土地复垦,完善矿山环境恢复治理保证金制度。加强矿产资源和地质环境保护执法监察,坚决制止乱挖滥采。
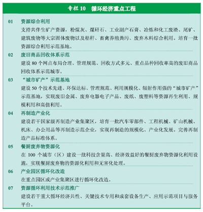
第二十三章 大力发展循环经济
按照减量化、再利用、资源化的原则,减量化优先,以提高资源产出效率为目标,推进生产、流通、消费各环节循环经济发展,加快构建覆盖全社会的资源循环利用体系。
第一节 推行循环型生产方式
加快推行清洁生产,在农业、工业、建筑、商贸服务等重点领域推进清洁生产示范,从源头和全过程控制污染物产生和排放,降低资源消耗。加强共伴生矿产及尾矿综合利用,提高资源综合利用水平。推进大宗工业固体废物和建筑、道路废弃物以及农林废物资源化利用,工业固体废物综合利用率达到72%。按照循环经济要求规划、建设和改造各类产业园区,实现土地集约利用、废物交换利用、能量梯级利用、废水循环利用和污染物集中处理。推动产业循环式组合,构筑链接循环的产业体系。资源产出率提高15%。
第二节 健全资源循环利用回收体系
完善再生资源回收体系,加快建设城市社区和乡村回收站点、分拣中心、集散市场“三位一体”的回收网络,推进再生资源规模化利用。加快完善再制造旧件回收体系,推进再制造产业发展。建立健全垃圾分类回收制度,完善分类回收、密闭运输、集中处理体系,推进餐厨废弃物等垃圾资源化利用和无害化处理。
第三节 推广绿色消费模式
倡导文明、节约、绿色、低碳消费理念,推动形成与我国国情相适应的绿色生活方式和消费模式。鼓励消费者购买使用节能节水产品、节能环保型汽车和节能省地型住宅,减少使用一次性用品,限制过度包装,抑制不合理消费。推行政府绿色采购,逐步提高节能节水产品和再生利用产品比重。
第四节 强化政策和技术支撑
加强规划指导、财税金融等政策支持,完善法律法规和标准,实行生产者责任延伸制度,制订循环经济技术和产品名录,建立再生产品标识制度,建立完善循环经济统计评价制度。开发应用源头减量、循环利用、再制造、零排放和产业链接技术,推广循环经济典型模式。深入推进国家循环经济示范,组织实施循环经济“十百千示范”行动。推进甘肃省和青海柴达木循环经济示范区等循环经济示范试点、山西资源型经济转型综合配套改革试验区建设。
第二十四章 加大环境保护力度
以解决饮用水不安全和空气、土壤污染等损害群众健康的突出环境问题为重点,加强综合治理,明显改善环境质量。
第一节 强化污染物减排和治理
实施主要污染物排放总量控制。实行严格的饮用水水源地保护制度,提高集中式饮用水水源地水质达标率。加强造纸、印染、化工、制革、规模化畜禽养殖等行业污染治理,继续推进重点流域和区域水污染防治,加强重点湖库及河流环境保护和生态治理,加大重点跨界河流环境管理和污染防治力度,加强地下水污染防治。推进火电、钢铁、有色、化工、建材等行业二氧化硫和氮氧化物治理,强化脱硫脱硝设施稳定运行,加大机动车尾气治理力度。深化颗粒物污染防治。加强恶臭污染物治理。建立健全区域大气污染联防联控机制,控制区域复合型大气污染。地级以上城市空气质量达到二级标准以上的比例达到80%。有效控制城市噪声污染。提高城镇生活污水和垃圾处理能力,城市污水处理率和生活垃圾无害化处理率分别达到85%和80%。
第二节 防范环境风险
加强重金属污染综合治理,以湘江流域为重点,开展重金属污染治理与修复试点示范。加大持久性有机物、危险废物、危险化学品污染防治力度,开展受污染场地、土壤、水体等污染治理与修复试点示范。强化核与辐射监管能力,确保核与辐射安全。推进历史遗留的重大环境隐患治理。加强对重大环境风险源的动态监测与风险预警及控制,提高环境与健康风险评估能力。
第三节 加强环境监管
健全环境保护法律法规和标准体系,完善环境保护科技和经济政策,加强环境监测、预警和应急能力建设。加大环境执法力度,实行严格的环保准入,依法开展环境影响评价,强化产业转移承接的环境监管。严格落实环境保护目标责任制,强化总量控制指标考核,健全重大环境事件和污染事故责任追究制度,建立环保社会监督机制。
第二十五章 促进生态保护和修复
坚持保护优先和自然修复为主,加大生态保护和建设力度,从源头上扭转生态环境恶化趋势。
第一节 构建生态安全屏障
加强重点生态功能区保护和管理,增强涵养水源、保持水土、防风固沙能力,保护生物多样性,构建以青藏高原生态屏障、黄土高原-川滇生态屏障、东北森林带、北方防沙带和南方丘陵山地带以及大江大河重要水系为骨架,以其他国家重点生态功能区为重要支撑,以点状分布的国家禁止开发区域为重要组成的生态安全战略格局。
第二节 强化生态保护与治理
继续实施天然林资源保护工程,巩固和扩大退耕还林还草、退牧还草等成果,推进荒漠化、石漠化和水土流失综合治理,保护好林草植被和河湖、湿地。搞好森林草原管护,加强森林草原防火和病虫害防治,实施草原生态保护补偿奖励机制。强化自然保护区建设监管,提高管护水平。加强生物安全管理,加大生物物种资源保护和管理力度,有效防范物种资源丧失与流失,积极防治外来物种入侵。
第三节 建立生态补偿机制
按照谁开发谁保护、谁受益谁补偿的原则,加快建立生态补偿机制。加大对重点生态功能区的均衡性转移支付力度,研究设立国家生态补偿专项资金。推行资源型企业可持续发展准备金制度。鼓励、引导和探索实施下游地区对上游地区、开发地区对保护地区、生态受益地区对生态保护地区的生态补偿。积极探索市场化生态补偿机制。加快制定实施生态补偿条例。
第二十六章 加强水利和防灾减灾体系建设
加强水利基础设施建设,在继续推进大江大河治理基础上,积极开展重要支流、湖泊和中小河流治理,增强城乡供水和防洪能力。健全防灾减灾体系,增强抵御自然灾害能力。
第一节 提高供水保障能力
完善南北调配、东西互济、河库联调的水资源调配体系,建设一批跨流域调水和骨干水源工程,统筹推进中小微型水源工程建设,增加水资源供给和储备能力。推动解决西南等地区工程性缺水和西北等地区资源性缺水问题。新增年供水能力400亿立方米。加强雨洪资源和云水资源利用。推进水文水资源管理基础设施和重大水利工程调度管理系统建设。
第二节 增强防洪能力
继续加强淮河、长江、黄河、洞庭湖、鄱阳湖等大江大河大湖治理和重要蓄滞洪区建设,建成一批控制性枢纽工程,提高重点防洪保护区的防洪能力。加大中小河流堤防建设和河道整治力度,基本完成流域面积200平方公里以上有防洪任务的重点中小河流治理。加快病险水库和水闸除险加固,消除安全隐患,增强防洪能力。加强海堤达标建设和重要河口综合治理。搞好跨界河流国土防护治理。
第三节 加强山洪地质气象地震灾害防治
提高山洪、地质灾害防治能力,加快建立灾害调查评价体系、监测预警体系、防治体系、应急体系,加快实施搬迁避让和重点治理。加强重点时段、重点地区山洪地质灾害防治,对滑坡、泥石流等重点突发性地质灾害隐患实施监测预警和综合治理示范,开展重要城市和地区地面沉降、地裂缝等缓变性地质灾害的综合治理。加强气象灾害监测预警预报和信息发布系统建设。提高地震监测分析与震灾防御能力。
第七篇 创新驱动 实施科教兴国战略和人才强国战略
全面落实国家中长期科技、教育、人才规划纲要,大力提高科技创新能力,加快教育改革发展,发挥人才资源优势,推进创新型国家建设。
第二十七章 增强科技创新能力
坚持自主创新、重点跨越、支撑发展、引领未来的方针,加快建设国家创新体系,着力提高企业创新能力,促进科技成果向现实生产力转化,推动经济发展更多依靠科技创新驱动。
第一节 推进重大科学技术突破
把握科技发展趋势,超前部署基础研究和前沿技术研究,推动重大科学发现和新学科产生,在物质科学、生命科学、空间科学、地球科学、纳米科技等领域抢占未来科技竞争制高点。促进科技进步与产业升级、民生改善紧密结合,面向经济社会发展重大需求,在现代农业、装备制造、生态环保、能源资源、信息网络、新型材料、公共安全和健康等领域取得新突破。加快实施国家重大科技专项,增强共性、核心技术突破能力。
第二节 加快建立以企业为主体的技术创新体系
深化科技体制改革,促进全社会科技资源高效配置和综合集成。重点引导和支持创新要素向企业集聚,加大政府科技资源对企业的支持力度,加快建立以企业为主体、市场为导向、产学研相结合的技术创新体系,使企业真正成为研究开发投入、技术创新活动、创新成果应用的主体。增强科研院所和高校创新动力,鼓励大型企业加大研发投入,激发中小企业创新活力,推动建立企业、科研院所和高校共同参与的创新战略联盟,发挥企业家和科技领军人才在科技创新中的重要作用。加强军民科技资源集成融合,鼓励发展科技中介服务,提高服务企业能力。发挥国家创新型城市、自主创新示范区、高新区的集聚辐射带动作用,加快形成若干区域创新中心,把北京中关村逐步建设成为具有全球影响力的科技创新中心。
第三节 加强科技基础设施建设
围绕增强原始创新、集成创新和引进消化吸收再创新能力,强化基础性、前沿性技术和共性技术研究平台建设,建设和完善国家重大科技基础设施,加强相互配套、开放共享和高效利用。在重点学科和战略高技术领域新建若干国家科学中心、国家(重点)实验室,构建国家科技基础条件平台。在关键产业技术领域建设一批国家工程实验室,优化国家工程中心建设布局。加强企业技术中心建设,支持面向企业的技术开发平台和技术创新服务平台建设。深入实施全民科学素质行动计划,加强科普基础设施建设,强化面向公众的科学普及。
第四节 强化科技创新支持政策
强化支持企业创新和科研成果产业化的财税金融政策。保持财政科技经费投入稳定增长,加大政府对基础研究投入,深化科研经费管理制度改革。全面落实企业研发费用加计扣除等促进技术进步的税收激励政策。实施知识产权质押等鼓励创新的金融政策。建立健全技术产权交易市场。实施知识产权战略,完善知识产权法律制度,加强知识产权的创造、运用、保护和管理,加大知识产权执法力度。鼓励采用和推广具有自主知识产权的技术标准。完善科技成果评价奖励制度,加强科研诚信建设。
第二十八章 加快教育改革发展
全面贯彻党的教育方针,保障公民依法享有受教育的权利,办好人民满意的教育。按照优先发展、育人为本、改革创新、促进公平、提高质量的要求,推动教育事业科学发展,提高教育现代化水平。
第一节 统筹发展各级各类教育
积极发展学前教育,学前一年毛入园率提高到85%。巩固九年义务教育普及成果,全面提高质量和水平。基本普及高中阶段教育,推动普通高中多样化发展。大力发展职业教育,加快发展面向农村的职业教育。全面提高高等教育质量,加快世界一流大学、高水平大学和重点学科建设,扩大应用型、复合型、技能型人才培养规模。重视和支持民族教育发展,推进“双语教学”。关心和支持特殊教育。加快发展继续教育,建设全民学习、终身学习的学习型社会。
第二节 大力促进教育公平
合理配置公共教育资源,重点向农村、边远、贫困、民族地区倾斜,加快缩小教育差距。促进义务教育均衡发展,统筹规划学校布局,推进义务教育学校标准化建设。实行县(市)域内城乡中小学教师编制和工资待遇同一标准,以及教师和校长交流制度。取消义务教育阶段重点校和重点班。新增高校招生计划向中西部倾斜,扩大东部高校在中西部地区招生规模,创新东西部高校校际合作机制。改善特殊教育学校办学条件,逐步实行残疾学生高中阶段免费教育。健全国家资助制度,扶助经济困难家庭学生完成学业。
第三节 全面实施素质教育
遵循教育规律和学生身心发展规律,坚持德育为先、能力为重,改革教学内容、方法和评价制度,促进学生德智体美全面发展。建立国家义务教育质量基本标准和监测制度,切实减轻中小学生课业负担。全面实施高中学业水平考试和综合素质评价,克服应试教育倾向。实行工学结合、校企合作、顶岗实习的职业教育培养模式,提高学生就业的技能和本领。全面实施高校本科教学质量和教学改革工程,健全教学质量保障体系。完善研究生培养机制。严格教师资质,加强师德师风建设,提高校长和教师专业化水平,鼓励优秀人才终身从教。
(下转第六版)






