![]() |
![]() |
![]() |
![]() |
![]() |
![]() |
(上接第二版)
第六章 拓宽农民增收渠道
加大引导和扶持力度,提高农民职业技能和创收能力,千方百计拓宽农民增收渠道,促进农民收入持续较快增长。
第一节 巩固提高家庭经营收入
健全农产品价格保护制度,稳步提高重点粮食品种最低收购价,完善大宗农产品临时收储政策。鼓励农民优化种养结构,提高生产经营水平和经济效益。通过发展农业产业化和新型农村合作组织,使农民合理分享农产品加工、流通增值收益。因地制宜发展特色高效农业,利用农业景观资源发展观光、休闲、旅游等农村服务业,使农民在农业功能拓展中获得更多收益。
第二节 努力增加工资性收入
加强农民技能培训和就业信息服务,开展劳务输出对接,引导农村富余劳动力平稳有序外出务工。促进城乡劳动者平等就业,努力实现农民工与城镇就业人员同工同酬,提高农民工工资水平。增加县域非农就业机会,促进农民就地就近转移就业,扶持农民以创业带动就业。结合新农村建设,扩大以工代赈规模,增加农民劳务收入。
第三节 大力增加转移性收入
健全农业补贴制度,坚持对种粮农民实行直接补贴,继续实行良种补贴和农机具购置补贴,完善农资综合补贴动态调整机制。增加新型农村社会养老保险基础养老金,提高新型农村合作医疗补助标准和报销水平,提高农村最低生活保障水平。积极发展政策性农业保险,增加农业保险费补贴品种并扩大覆盖范围。加大扶贫投入,逐步提高扶贫标准。
第七章 改善农村生产生活条件
按照推进城乡经济社会发展一体化的要求,搞好社会主义新农村建设规划,加强农村基础设施建设和公共服务,推进农村环境综合整治。
第一节 提高乡镇村庄规划管理水平
适应农村人口转移的新形势,坚持因地制宜,尊重村民意愿,突出地域和农村特色,保护特色文化风貌,科学编制乡镇村庄规划。合理引导农村住宅和居民点建设,向农民免费提供经济安全适用、节地节能节材的住宅设计图样。合理安排县域乡镇建设、农田保护、产业聚集、村落分布、生态涵养等空间布局,统筹农村生产生活基础设施、服务设施和公益事业建设。
第二节 加强农村基础设施建设
全面加强农田水利建设,完善建设和管护机制,加快大中型灌区、灌排泵站配套改造,在水土资源丰富地区适时新建一批灌区,搞好抗旱水源工程建设,推进小型农田水利重点县建设,完善农村小微型水利设施。加强农村饮水安全工程建设,大力推进农村集中式供水。继续推进农村公路建设,进一步提高通达通畅率和管理养护水平,加大道路危桥改造力度。加强农村能源建设,继续加强水电新农村电气化县和小水电代燃料工程建设,实施新一轮农村电网升级改造工程,大力发展沼气、作物秸秆及林业废弃物利用等生物质能和风能、太阳能,加强省柴节煤炉灶炕改造。全面推进农村危房改造和国有林区(场)、棚户区、垦区危房改造,实施游牧民定居工程。加强农村邮政设施建设。推进农村信息基础设施建设。
第三节 强化农村公共服务
扩大公共财政覆盖农村范围,全面提高财政保障农村公共服务水平。提高农村义务教育质量和均衡发展水平,推进农村中等职业教育免费进程,积极发展农村学前教育。建立健全农村医疗卫生服务网络,向农民提供安全价廉可及的基本医疗服务。完善农村社会保障体系,逐步提高保障标准。加强农村公共文化和体育设施建设,丰富农民精神文化生活。
第四节 推进农村环境综合整治
治理农药、化肥和农膜等面源污染,全面推进畜禽养殖污染防治。加强农村饮用水水源地保护、农村河道综合整治和水污染综合治理。强化土壤污染防治监督管理。实施农村清洁工程,加快推动农村垃圾集中处理,开展农村环境集中连片整治。严格禁止城市和工业污染向农村扩散。
第八章 完善农村发展体制机制
按照统筹城乡发展要求,加快推进农村发展体制机制改革,增强农业农村发展活力。
第一节 坚持和完善农村基本经营制度
坚持以家庭承包经营为基础、统分结合的双层经营体制。完善农村土地法律法规和相关政策,现有农村土地承包关系保持稳定并长久不变。搞好农村土地确权、登记、颁证工作,完善土地承包经营权权能,依法保障农民对承包土地的占有、使用、收益等权利。在依法自愿有偿和加强服务基础上完善土地承包经营权流转市场,发展多种形式的适度规模经营。深化农村综合改革,推进集体林权和国有林区林权制度改革,完善草原承包经营制度,加快农垦体制改革。
第二节 建立健全城乡发展一体化制度
加快消除制约城乡协调发展的体制性障碍,促进公共资源在城乡之间均衡配置、生产要素在城乡之间自由流动。统筹城乡发展规划,促进城乡基础设施、公共服务、社会管理一体化。完善城乡平等的要素交换关系,促进土地增值收益和农村存款主要用于农业农村。严格规范城乡建设用地增减挂钩,调整优化城乡用地结构和布局,逐步建立城乡统一的建设用地市场。严格界定公益性和经营性建设用地,改革征地制度,缩小征地范围,提高征地补偿标准。完善农村集体经营性建设用地流转和宅基地管理机制。加快建立城乡统一的人力资源市场,形成城乡劳动者平等就业制度。加大国家财政支出和预算内固定资产投资向农业农村倾斜力度。深化农村信用社改革,鼓励有条件的地区以县为单位建立社区银行,发展农村小型金融组织和小额信贷,扩大农村有效担保物范围。认真总结统筹城乡综合配套改革试点经验,积极探索解决农业、农村、农民问题新途径。
第三节 增强县域经济发展活力
扩大县域发展自主权,稳步推进扩权强县改革试点。建立健全县级基本财力保障制度,增加对县级财政的一般性转移支付,逐步提高县级财政在省以下财力分配中的比重。依法赋予经济发展快、人口吸纳能力强的小城镇在投资审批、工商管理、社会治安等方面的行政管理权限。发挥县域资源优势和比较优势,科学规划产业发展方向,支持劳动密集型产业、农产品加工业向县城和中心镇集聚,推动形成城乡分工合理的产业发展格局。
第三篇 转型升级 提高产业核心竞争力
坚持走中国特色新型工业化道路,适应市场需求变化,根据科技进步新趋势,发挥我国产业在全球经济中的比较优势,发展结构优化、技术先进、清洁安全、附加值高、吸纳就业能力强的现代产业体系。
第九章 改造提升制造业
优化结构、改善品种质量、增强产业配套能力、淘汰落后产能,发展先进装备制造业,调整优化原材料工业,改造提升消费品工业,促进制造业由大变强。
第一节 推进重点产业结构调整
装备制造行业要提高基础工艺、基础材料、基础元器件研发和系统集成水平,加强重大技术成套装备研发和产业化,推动装备产品智能化。船舶行业要适应国际造船新标准,建立现代造船模式,发展高技术高附加值船舶和配套设备。汽车行业要强化整车研发能力,实现关键零部件技术自主化,提高节能、环保和安全技术水平。冶金和建材行业要立足国内需求,严格控制总量扩张,优化品种结构,在产品研发、资源综合利用和节能减排等方面取得新进展。石化行业要积极探索原料多元化发展新途径,重点发展高端石化产品,加快化肥原料调整,推动油品质量升级。轻纺行业要强化环保和质量安全,加强企业品牌建设,提升工艺技术装备水平。包装行业要加快发展先进包装装备、包装新材料和高端包装制品。电子信息行业要提高研发水平,增强基础电子自主发展能力,引导向产业链高端延伸。建筑业要推广绿色建筑、绿色施工,着力用先进建造、材料、信息技术优化结构和服务模式。加大淘汰落后产能力度,压缩和疏导过剩产能。
第二节 优化产业布局
按照区域主体功能定位,综合考虑能源资源、环境容量、市场空间等因素,优化重点产业生产力布局。主要依托国内能源和矿产资源的重大项目,优先在中西部资源地布局;主要利用进口资源的重大项目,优先在沿海沿边地区布局。有序推进城市钢铁、有色、化工企业环保搬迁。优化原油加工能力布局,促进上下游一体化发展。引导生产要素集聚,依托国家重点工程,打造一批具有国际竞争能力的先进制造业基地。以产业链条为纽带,以产业园区为载体,发展一批专业特色鲜明、品牌形象突出、服务平台完备的现代产业集群。
第三节 加强企业技术改造
制定支持企业技术改造的政策,加快应用新技术、新材料、新工艺、新装备改造提升传统产业,提高市场竞争能力。支持企业提高装备水平、优化生产流程,加快淘汰落后工艺技术和设备,提高能源资源综合利用水平。鼓励企业增强新产品开发能力,提高产品技术含量和附加值,加快产品升级换代。推动研发设计、生产流通、企业管理等环节信息化改造升级,推行先进质量管理,促进企业管理创新。推动一批产业技术创新服务平台建设。
第四节 引导企业兼并重组
坚持市场化运作,发挥企业主体作用,完善配套政策,消除制度障碍,以汽车、钢铁、水泥、机械制造、电解铝、稀土、电子信息、医药等行业为重点,推动优势企业实施强强联合、跨地区兼并重组,提高产业集中度。推动自主品牌建设,提升品牌价值和效应,加快发展拥有国际知名品牌和核心竞争力的大型企业。
第五节 促进中小企业发展
大力发展中小企业,完善中小企业政策法规体系。促进中小企业加快转变发展方式,强化质量诚信建设,提高产品质量和竞争能力。推动中小企业调整结构,提升专业化分工协作水平。引导中小企业集群发展,提高创新能力和管理水平。创造良好环境,激发中小企业发展活力。建立健全中小企业金融服务和信用担保体系,提高中小企业贷款规模和比重,拓宽直接融资渠道。落实和完善税收等优惠政策,减轻中小企业社会负担。
第十章 培育发展战略性新兴产业
以重大技术突破和重大发展需求为基础,促进新兴科技与新兴产业深度融合,在继续做强做大高技术产业基础上,把战略性新兴产业培育发展成为先导性、支柱性产业。
第一节 推动重点领域跨越发展
大力发展节能环保、新一代信息技术、生物、高端装备制造、新能源、新材料、新能源汽车等战略性新兴产业。节能环保产业重点发展高效节能、先进环保、资源循环利用关键技术装备、产品和服务。新一代信息技术产业重点发展新一代移动通信、下一代互联网、三网融合、物联网、云计算、集成电路、新型显示、高端软件、高端服务器和信息服务。生物产业重点发展生物医药、生物医学工程产品、生物农业、生物制造。高端装备制造产业重点发展航空装备、卫星及应用、轨道交通装备、智能制造装备。新能源产业重点发展新一代核能、太阳能热利用和光伏光热发电、风电技术装备、智能电网、生物质能。新材料产业重点发展新型功能材料、先进结构材料、高性能纤维及其复合材料、共性基础材料。新能源汽车产业重点发展插电式混合动力汽车、纯电动汽车和燃料电池汽车技术。战略性新兴产业增加值占国内生产总值比重达到8%左右。
第二节 实施产业创新发展工程
以掌握产业核心关键技术、加速产业规模化发展为目标,发挥国家重大科技专项引领支撑作用,依托优势企业、产业集聚区和重大项目,统筹技术开发、工程化、标准制定、应用示范等环节,支持商业模式创新和市场拓展,组织实施若干重大产业创新发展工程,培育一批战略性新兴产业骨干企业和示范基地。
第三节 加强政策支持和引导
设立战略性新兴产业发展专项资金和产业投资基金,扩大政府新兴产业创业投资规模,发挥多层次资本市场融资功能,带动社会资金投向处于创业早中期阶段的创新型企业。综合运用风险补偿等财政优惠政策,鼓励金融机构加大信贷支持力度。完善鼓励创新、引导投资和消费的税收支持政策。加快建立有利于战略性新兴产业发展的行业标准和重要产品技术标准体系。支持新产品应用的配套基础设施建设,为培育和拓展市场需求创造良好环境。
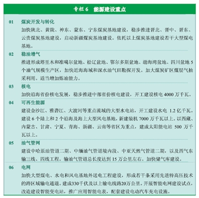
第十一章 推动能源生产和利用方式变革
坚持节约优先、立足国内、多元发展、保护环境,加强国际互利合作,调整优化能源结构,构建安全、稳定、经济、清洁的现代能源产业体系。
第一节 推进能源多元清洁发展
发展安全高效煤矿,推进煤炭资源整合和煤矿企业兼并重组,发展大型煤炭企业集团。有序开展煤制天然气、煤制液体燃料和煤基多联产研发示范,稳步推进产业化发展。加大石油、天然气资源勘探开发力度,稳定国内石油产量,促进天然气产量快速增长,推进煤层气、页岩气等非常规油气资源开发利用。发展清洁高效、大容量燃煤机组,优先发展大中城市、工业园区热电联产机组,以及大型坑口燃煤电站和煤矸石等综合利用电站。在做好生态保护和移民安置的前提下积极发展水电,重点推进西南地区大型水电站建设,因地制宜开发中小河流水能资源,科学规划建设抽水蓄能电站。在确保安全的基础上高效发展核电。加强并网配套工程建设,有效发展风电。积极发展太阳能、生物质能、地热能等其他新能源。促进分布式能源系统的推广应用。
第二节 优化能源开发布局
统筹规划全国能源开发布局和建设重点,建设山西、鄂尔多斯盆地、内蒙古东部地区、西南地区和新疆五大国家综合能源基地,重点在东部沿海和中部部分地区发展核电。提高能源就地加工转化水平,减少一次能源大规模长距离输送压力。合理规划建设能源储备设施,完善石油储备体系,加强天然气和煤炭储备与调峰应急能力建设。
第三节 加强能源输送通道建设
加快西北、东北、西南和海上进口油气战略通道建设,完善国内油气主干管网。统筹天然气进口管道、液化天然气接收站、跨区域骨干输气网和配气管网建设,初步形成天然气、煤层气、煤制气协调发展的供气格局。适应大规模跨区输电和新能源发电并网的要求,加快现代电网体系建设,进一步扩大西电东送规模,完善区域主干电网,发展特高压等大容量、高效率、远距离先进输电技术,依托信息、控制和储能等先进技术,推进智能电网建设,切实加强城乡电网建设与改造,增强电网优化配置电力能力和供电可靠性。
第十二章 构建综合交通运输体系
按照适度超前原则,统筹各种运输方式发展,基本建成国家快速铁路网和高速公路网,初步形成网络设施配套衔接、技术装备先进适用、运输服务安全高效的综合交通运输体系。
第一节 完善区际交通网络
加快铁路客运专线、区际干线、煤运通道建设,发展高速铁路,形成快速客运网,强化重载货运网。完善国家公路网规划,加快国家高速公路网剩余路段、瓶颈路段建设,加强国省干线公路改扩建。大力推进长江等内河高等级航道建设,推动内河运输船舶标准化和港口规模化发展。完善煤炭、石油、铁矿石、集装箱等运输系统,提升沿海地区港口群现代化水平。完善以国际枢纽机场和干线机场为骨干、支线机场为补充的航空网络,积极推动通用航空发展,改革空域管理体制,提高空域资源配置使用效率。
第二节 建设城际快速网络
适应城市群发展需要,以轨道交通和高速公路为骨干,以国省干线公路为补充,推进城市群内多层次城际快速交通网络建设。建成京津冀、长江三角洲、珠江三角洲三大城市群城际交通网络,推进重点开发区域城市群的城际干线建设。
第三节 优先发展公共交通
实施公共交通优先发展战略,大力发展城市公共交通系统,提高公共交通出行分担比率。科学制定城市轨道交通技术路线,规范建设标准,有序推进轻轨、地铁、有轨电车等城市轨道交通网络建设。积极发展地面快速公交系统,提高线网密度和站点覆盖率。规范发展城市出租车业,合理引导私人机动车出行,倡导非机动方式出行。优化换乘中心功能和布局,提高出行效率。统筹城乡公共交通一体化发展。
第四节 提高运输服务水平
按照客运零距离换乘、货运无缝化衔接的要求,加强铁路、公路、港口、机场、城市公共交通的有机衔接,加快综合交通枢纽建设。推广先进装备技术应用,提高交通运输信息化水平。优化运输组织,创新服务方式,推进客票一体联程、货物多式联运。大力发展节能环保的运输工具和运输方式。积极发展公路甩挂运输。加强安全管理,保障运输安全。
(下转第四版)





