![]() |
从1月30日起,广铁将在部分车站试行火车票实名制,但实名制车票到底如何购买等细节,市民也非常疑惑。
昨日,记者就实名制火车票从购买到进站的诸多细节,专访了广州站有关负责同志,并进行了较为详细的解读。
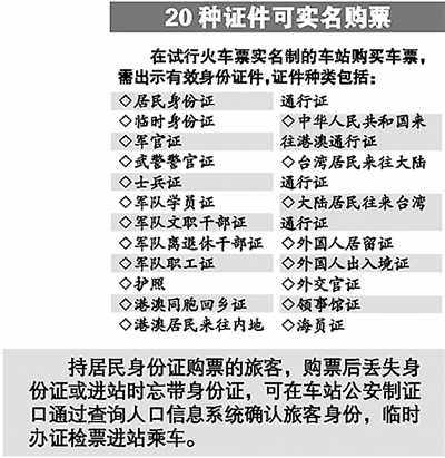
持一张有效身份证件在同一乘车日期和同一乘车站,只允许购买一张实名制车票,旅客可以持他人有效身份证件原件代购车票。买票后身份证件丢了,铁路部门表示在七种条件下可以办理临时身份证明,然后进站乘车。
对于火车票实名制,铁路部门也坦承将会对铁路春运提出严峻考验,请市民尽量使用二代身份证购票、验证。
一人一次最多可买3张票
持一张有效身份证件在同一乘车日期(自然日,下同)和同一乘车站(同城车站视为同一车站),只允许购买一张实名制车票。订(购)票人通过电话订票系统或售票窗口一次订(购)车票数量限为3张。
电话订票仅限居民身份证
通过各火车站售票窗口、铁路设立的集中售票处、火车票代售点、电话订票等四种渠道均可购买实名制车票。如果使用二代居民身份证,售票系统将自动读取身份信息,而使用其他有效身份证件,则由售票员录入旅客身份信息。售票员将核实有效身份证件,旅客也要认真核实票面身份信息,避免车票和有效身份证件信息不一致,而影响进站上车。电话订票仅受理居民身份证。改签或退票时,同样需要核实票、证的一致性,不一致的不予办理。
帮别人买票需其证件原件
旅客可以持他人有效身份证件原件代购车票。
与目前的车票相比,实名制车票的票面增加了旅客有效身份证件号码,使用二代居民身份证购票的,车票票面还增加旅客姓名。需要在车站以外的临时候车场所候车的车次,车票票面上还会标明异地候车地点。
实名制火车票的预售期为10天,自2010年1月21日7时起,开始预售1月30日及以后的实名制火车票。
儿童火车票不实行实名制
1.5米以上16岁以下没有身份证的未成年人,可凭户口簿或者户籍所在地公安机关出具的户籍证明信或学生证购票,证明信内容须包括旅客姓名、性别、出生年月、籍贯、有效身份证件号码等信息,其中户籍所在地公安机关出具的户籍证明信只允许购票,进站乘车前,须在车站公安专门设立的制证口补办临时身份证明。儿童车票不实行实名制。
团体订票上网逐一报证件
春运外来工团体票则由订票企业在确认受理计划阶段,通过订票网站逐一对应提交乘车员工的姓名、居民身份证件号码、居民身份证件类型。
实名制火车站不卖站台票
旅客进站时,铁路工作人员将核对车票和有效身份证件,确认票面信息与证件、持证人是否一致。三者相符的由工作人员在车票正面加盖验讫章后进站乘车,不符的不能进站上车。持有减价优惠票的旅客如学生、伤残军人,在出示有效身份证件的同时还需出示符合优惠票规定的证件,如学生证、伤残军人证。持儿童票的儿童旅客不需核对身份证件。丢失或未携带有效身份证件的持票旅客,须凭临时身份证明验证进站。
试行实名制的车站在试点期间,不发售站台票。铁路部门将组织志愿者,为老、幼、病、残、孕妇等旅客服务。
身份证买票进站最快捷
铁路部门表示,在购票、改签、退票、验证进站、公安制作临时身份证等环节,配备了二代身份证、二维码识读设备、计算机、打印机、摄像头等设备,提高了二代身份证的识读、核实速度,尽可能缩短旅客购票及验证进站的时间。
铁路部门提醒旅客,尽量使用二代身份证购票、验证;购票时要认真核对车票票面身份信息与乘车旅客身份信息的一致性,尽量保持票面整洁,避免污染、揉皱;出行前,应检查并提醒同伴携带有效身份证件和车票;进站时,提前准备好车票和有效身份证件,以加快验证进站的速度。(据新华社)
